Trong thời gian gần đây, Nhật Bản đã đưa ra một số điều chỉnh liên quan đến chế độ Tokutei Gino nhằm hướng đến mục tiêu ổn định cuộc sống, tạo điều kiện nâng cao kỹ năng và giảm bớt áp lực thủ tục cho người nước ngoài đang sinh sống theo diện này.
Là đơn vị đồng hành cùng nhiều bạn trẻ trên hành trình học tập – Định hướng nghề nghiệp tại Nhật, Thanh Giang luôn theo dõi sát sao các thay đổi chính sách để kịp thời cập nhật đến các bạn một cách rõ ràng – Chuẩn xác – Dễ hiểu.
Việc nắm đúng thông tin không chỉ giúp bạn chủ động hơn trong kế hoạch tương lai mà còn tránh những sai sót không đáng có khi thực hiện thủ tục. Dưới đây là nội dung công bố điều chỉnh, cùng Thanh Giang theo dõi nhé!

>> THÔNG TIN CHI TIẾT VỀ NỘI DUNG SỬA ĐỔI CHẾ ĐỘ TOKUTEI GINO (TỪ 30/9/2025) <<
- Hạn visa có thể từ 1 năm đến 3 năm. (Thay vì chỉ gia hạn được 1 năm như trước đây).
- Tokutei Gino số 2 bổ sung hạn visa 2 năm (Mỗi lần gia hạn có thể có các thời hạn: 6 tháng / 1 năm / 2 năm / 3 năm. ).
- Doanh nghiệp đủ điều kiện (không bị xử phạt, có 3 năm hoạt động, khai báo điện tử) được miễn nộp một số giấy tờ (適格性書類).
- Giảm tần suất xin gia hạn, giúp ổn định việc làm và giảm gánh nặng hành chính.
- Thời gian nghỉ thai sản, nuôi con, hoặc bệnh tật sẽ không tính vào tổng thời gian lưu trú 5 năm, nếu có báo cáo hợp lệ.
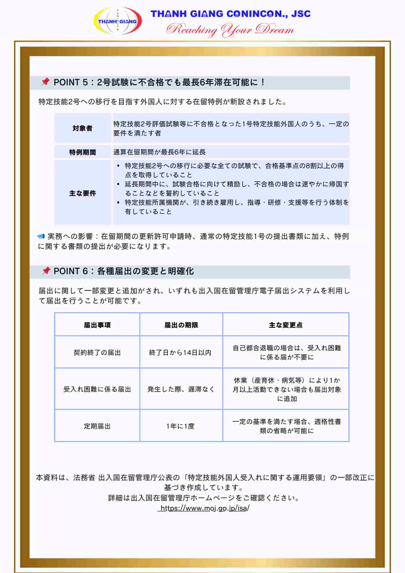
- Người thi trượt kỳ thi Tokutei Gino số 2 có thể ở lại tối đa 6 năm, nếu đạt ≥80% điểm chuẩn và tiếp tục nỗ lực thi lại.
- Doanh nghiệp phải tiếp tục tuyển dụng và hỗ trợ đào tạo trong thời gian đặc cách.
- Các loại báo cáo (届出) được làm rõ và đơn giản hóa:
- Báo cáo nghỉ việc trong 14 ngày,
- Nghỉ thai sản/bệnh >1 tháng phải báo,
- Báo cáo định kỳ 1 năm/lần.
11. Một số báo cáo có thể thực hiện online qua hệ thống điện tử của Cục Xuất nhập cảnh.
12. Mục tiêu: Ổn định việc làm cho lao động nước ngoài và giảm tải thủ tục cho doanh nghiệp.
13. Hiệu lực áp dụng: từ ngày 30 tháng 9 năm 2025 (Reiwa 7).

Ý nghĩa của những điều chỉnh trong chế độ Tokutei Gino
Từ góc nhìn của Thanh Giang, đây là những thay đổi mang tính tích cực và nhân văn. Một số điểm nổi bật mà các bạn cần chú ý:
- Thời hạn lưu trú dài hơn giúp giảm áp lực “đến hẹn lại lo thủ tục”, từ đó cuộc sống ổn định hơn.
- Linh hoạt về thời hạn ở Tokutei Gino số 2 mở ra nhiều phương án phù hợp từng kế hoạch cá nhân, thay vì phải cố định một lựa chọn.
- Quy định không trừ thời gian nghỉ sinh, nghỉ chăm con, điều trị bệnh cho thấy sự quan tâm đến yếu tố sức khỏe – gia đình – cân bằng cuộc sống.
- Việc được tiếp tục lưu trú khi thi số 2 đạt ≥80% là cơ hội lớn để nâng cao tay nghề, tránh gián đoạn lộ trình phát triển.
- Đơn giản hóa báo cáo và triển khai online giúp giảm bớt phần lớn áp lực thủ tục hành chính.
Tóm lại, các điều chỉnh này không siết chặt mà đang theo hướng thoải mái hơn – Ổn định hơn, hỗ trợ người nước ngoài tốt hơn trong tiến trình nâng cao trình độ và đóng góp chuyên môn.
Nhìn chung, các điều chỉnh trong chế độ Tokutei Gino lần này được đánh giá là mang tính hỗ trợ và ổn định hơn, tạo điều kiện để người nước ngoài có thể an tâm sinh sống và phát triển năng lực trong môi trường lâu dài. Đây cũng là bước tiến quan trọng trong việc hoàn thiện chính sách tiếp nhận nhân lực tại Nhật Bản theo hướng bền vững và nhân văn hơn. Đối với mỗi bạn đang hoặc dự định theo diện Tokutei Gino, việc nắm rõ thời gian áp dụng và phạm vi ảnh hưởng của từng thay đổi là rất cần thiết để chủ động xây dựng kế hoạch cá nhân.
Nếu bạn đang băn khoăn mình thuộc trường hợp nào, cần chuẩn bị hồ sơ ra sao hoặc cách chuyển đổi sang Gino số 2 thế nào cho phù hợp, Thanh Giang luôn sẵn sàng đồng hành và giải thích rõ từng bước. Liên hệ ngay với Thanh Giang qua fanpage hoặc gọi đến hotline: 091.858.2233 để được tư vấn chi tiết và phù hợp với lộ trình của bạn nha.
TƯ VẤN XKLĐ NHẬT BẢN 24/7
HỖ TRỢ TƯ VẤN TRỰC TUYẾN VÀ THỦ TỤC ĐĂNG KÝ THAM GIA
HOTLINE: 091.858.2233 (Hỗ trợ tư vấn 24/7 qua: Call, Message, Zalo, SMS)
Nếu không tiện nói chuyện qua điện thoại hoặc nhắn tin ngay lúc này, bạn có thể YÊU CẦU GỌI LẠI bằng việc nhập số điện thoại vào form bên dưới để được cán bộ tư vấn của công ty liên lạc hỗ trợ.











